3月3日,2023年度全国三八红旗手标兵、全国三八红旗手、全国三八红旗集体全名单公布。
为表彰先进、树立典型,进一步引领激励广大妇女跟党奋进新征程、巾帼建功新时代,全国妇联决定,授予黄会林等10人全国三八红旗手标兵称号,授予王殊等300人全国三八红旗手称号,授予清华大学附属小学等200个单位全国三八红旗集体称号。
其中,河南省共有9人被授予全国三八红旗手称号,6个单位被授予全国三八红旗集体称号。
全国三八红旗手标兵名单

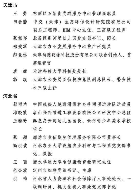
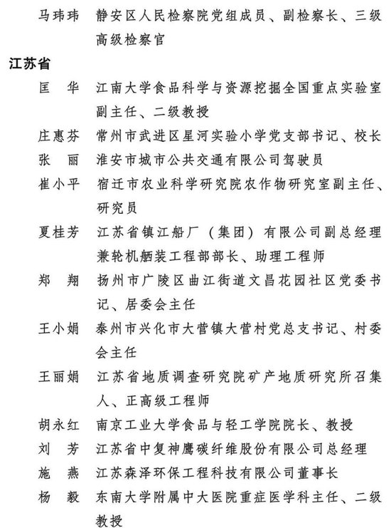
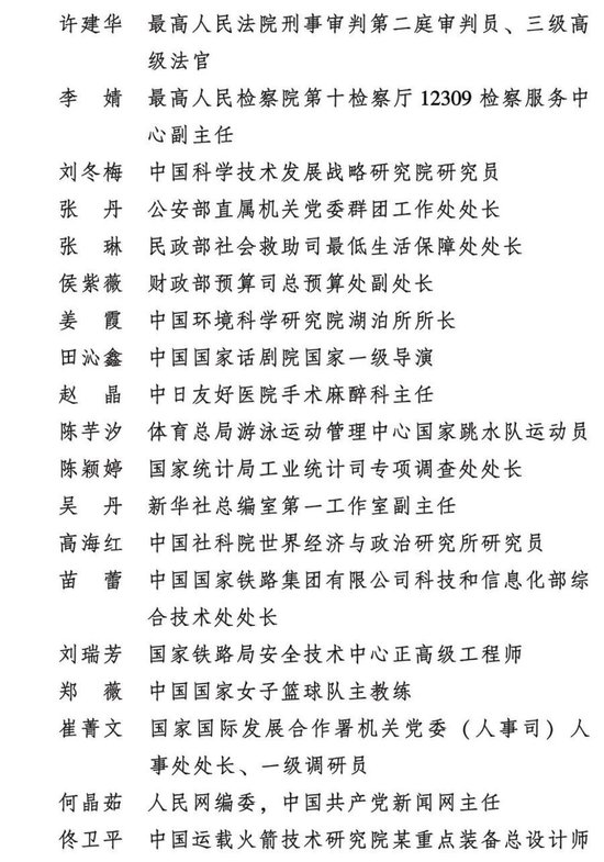
全国三八红旗手名单




















全国三八红旗集体名单












(来源:中国妇女网)
3月3日,2023年度全国三八红旗手标兵、全国三八红旗手、全国三八红旗集体全名单公布。
为表彰先进、树立典型,进一步引领激励广大妇女跟党奋进新征程、巾帼建功新时代,全国妇联决定,授予黄会林等10人全国三八红旗手标兵称号,授予王殊等300人全国三八红旗手称号,授予清华大学附属小学等200个单位全国三八红旗集体称号。
其中,河南省共有9人被授予全国三八红旗手称号,6个单位被授予全国三八红旗集体称号。
全国三八红旗手标兵名单

全国三八红旗手名单




















全国三八红旗集体名单












(来源:中国妇女网)
03-05 08:30评论()|
03-05 08:29评论()|
03-05 08:28评论()|
03-05 08:23评论()|
03-04 08:32评论()|
03-04 08:30评论()|
03-04 08:28评论()|
03-04 08:26评论()|
03-01 08:29评论()|
03-01 08:28评论()|